EN

CN EN

新品发布 | C&S/EMC双证!茂睿芯车规CAN SIC收发器MCAN1463-Q1正式发布!

2025年09月27日

茂睿芯推出第三代支持信号改善功能、具有睡眠模式的CAN SIC(Signal Improvement Capability)收发器MCAN1463-Q1MCAN1463-Q1符合ISO 11898-2:2024高速CAN规范物理层要求,并率先通过德国C&S机构提供的符合ISO 11898-2和CiA 601-4标准的组网测试认证。该测试意味着MCAN1463-Q1可以在各种复杂组网条件下与其他符合国际标准的产品稳定通信。目前MCAN1463-Q1通过了国内多家车厂和Tier1项目测试并拿到定点项目,现已稳定量产出货。


MCAN1463-Q1具有更严格的位时间对称性和环路延时特性,可以轻松实现8 Mbps的组网应用;支持1.8V/3V/5V的IO交互电平,可以灵活适配客户应用场景;BAT支持5V电源条件下的稳定工作;成熟的CAN SIC信号改善技术可以满足客户布线需求,优化复杂网络的信号质量,广泛应用在汽车域控、ADAS等领域

一、MCAN1463-Q1系列产品特性

● 符合ISO 11898-2:2024协议标准

● 支持信号改善功能,满足CiA 601-4协议标准

● 无需共模电感

● 支持CAN FD,8Mbps通信速率

● BAT支持4.5V~58V

● IO交互电平支持1.7V~5.5V

● 共模工作电压:±30V

● 总线故障保护电压:±58V

● 支持本地和远程唤醒

● 睡眠模式INH输出控制电源关闭

● 总线电压自动偏置功能

● 工作模式:

    —Normal mode

    —Listen mode

    —Standby mode

    —Sleep mode

● 故障诊断功能

● 封装:SOP14、DFN14

 提供第三方机构出具的兼容性报告,EMC和ESD报告

二、MCAN1463-Q1系列封装及引脚功能

1、引脚封装图

1757036138e9e07c

2、引脚功能定义

640

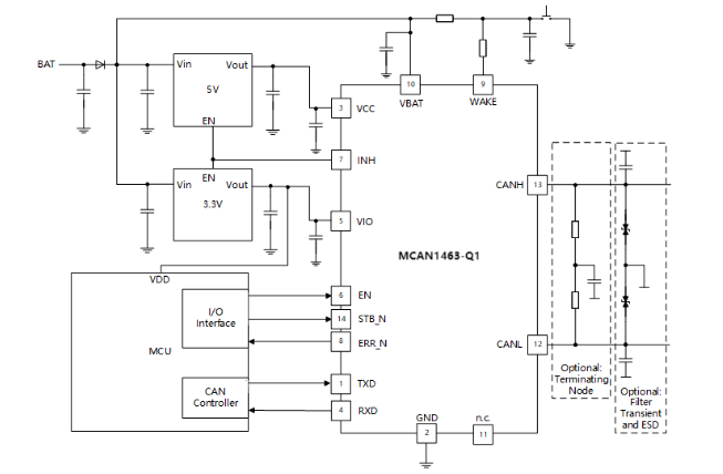
二、MCAN1463-Q1应用框图

1、典型系统应用框图

640

2、3.3V MCU应用框图

640 (1)

四、MCAN1463-Q1产品亮点

1、C&S认证报告

640 (2)

2、 出色的电磁兼容特性

汽车领域集成了众多电子设备,如车载娱乐系统、车身电子稳定系统和安全气囊系统等,零部件的电磁兼容能力有着极为重要的必要性。正常工作的电子零部件会以空间辐射和传导的形式影响车内其他电子设备,严重时会导致系统接收到错误的指令和发生严重的误响应。在如此恶劣的电磁环境中,也需要保证CAN收发器的正常工作的能力。基于车厂和Tier1客户的测试需求,MCAN1463-Q1已经在权威的第三方认证机构通过了如下全部EMC测试,可以提供充分且完整的测试报告。


640 (3)

3、优秀的EMI能力

在工况复杂的汽车应用中,系统内部的电磁干扰会以辐射和传导的方式对外进行干扰,从而会影响到系统其他器件的正常工作。茂睿芯MCAN1463-Q1基于创新的自主设计驱动架构,依照IEC 62228-3标准进行测试,表现如下(以500kbps举例说明):


640 (4)
传导发射-500kbps with Common Choke

640 (5)

传导发射-500kbps without Common Choke

640 (6)

辐射发射-500kbps without Common Choke(4个方向)

4、突出的系统级静电放电抗扰度

根据IEC 61000-4-2标准,搭配MCAN1463-Q1的系统级ESD可以通过±30kV的接触放电和空气放电。基于国内车厂和Tier1降本增效的行业基调下,茂睿芯推出的MCAN1463-Q1在省去外部共模电感的条件下,可以轻松通过客户±8kV的接触放电和±15kV的空气放电的测试要求,节约客户BOM成本,能提供相应的第三方测试报告

5、可靠的脉冲抗扰度

在车辆实际运行环境中,存在着各种各样可能产生脉冲干扰的情况,比如车辆启动、停止时电源系统的电压波动,电气设备的开启与关闭动作等。通过对电子零部件进行脉冲抗扰度测试,能够确保这些设备在面临此类脉冲干扰后仍能正常运行,根据ISO 7637-2标准,茂睿芯推出的MCAN1463-Q1严格地进行并通过了12V和24V车载系统的零部件实验:

其中12V系统的器件级要求:


640 (7)

其中24V系统的器件级要求:


640 (8)

五、典型应用场景

640 (2)

MCAN1463B_接口产品_英文版0.80